融媒中心讯/近日,未来规划师——“广州规划杯”第五届全国大学生国土空间规划设计竞赛暨第三届城乡规划毕业设计(论文)竞赛在广州闭幕。竞赛以“规划引领高质量更新,设计赋能新质生产力”为核心,聚焦城中村改造、旧城更新、工业遗产保护三大前沿课题,吸引了百余所高校千余名师生参赛。福州大学共斩获七项大奖,成为全国为数不多的连续三年实现本科生赛道参赛作品奖项全覆盖、连续包揽一等奖的高校。

颁奖现场
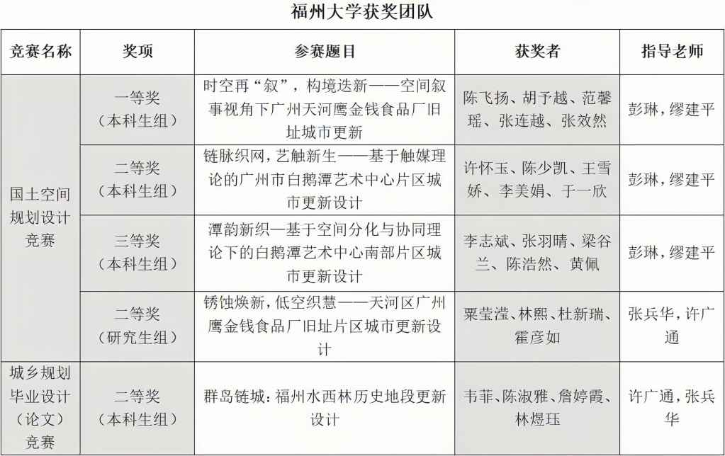
在国土空间规划设计竞赛中,建筑与城乡规划学院本科生、研究生团队深耕国土空间规划前沿问题,凭借对工业遗产活化利用的深度研究,项目分获本科生组一、二、三等奖以及研究生组二等奖;在城乡规划专业毕业设计(论文)竞赛中,参赛题目获评本科生组优秀毕业设计二等奖。彭琳老师荣获优秀指导老师奖,竞赛组织工作连续两年蝉联优秀组织奖,实现“全赛道突破”的亮眼成绩。

获奖情况
据悉,“广州规划杯”是由自然资源部人力资源开发中心主办、广东省自然资源厅等联合承办的国家级赛事,是国土空间规划领域公认的“风向标”赛事。福州大学连续三年斩获佳绩,得益于建筑与城乡规划学院持续深耕“产教融合、以赛促学”的育人体系,依托福建省“双一流”学科平台,通过将旧城更新、遗产保护等真实规划项目引入课堂,引导学生积极参与SRTP科研训练、校企合作项目,不断积累一线数据与实操经验,构建起“理论授课+真题实训+科研赋能”的培养链。未来,学校将继续以扎实的教学体系、丰富的实践平台、专业的师资团队为支撑,培养更多兼具理论素养与实践能力的优秀规划人才,为行业发展持续贡献“福大力量”。(彭琳、刘燕)