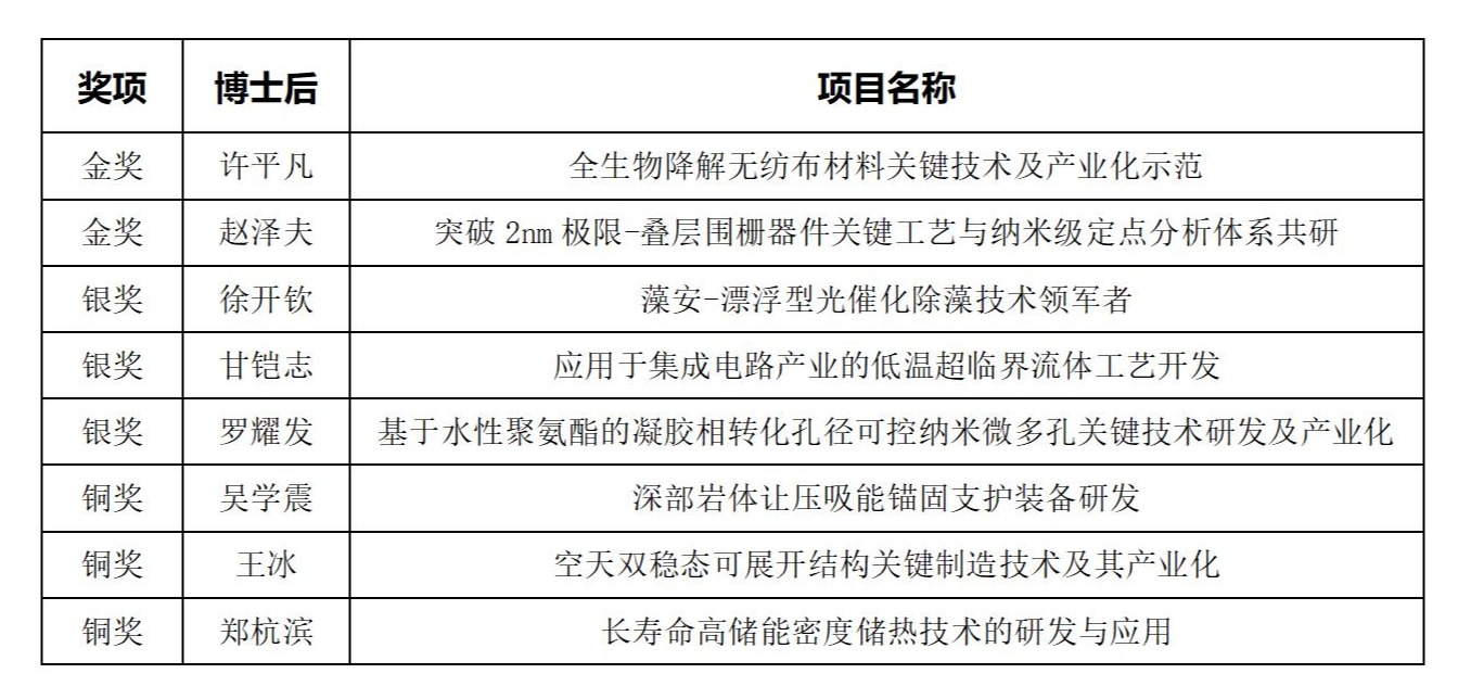
融媒中心讯/10月28日,第三届全国博士后创新创业大赛在福建晋江落幕,校长吴明红院士赴晋江看望我校参赛团队,并参加大赛闭幕式和颁奖典礼。福州大学参赛团队表现优异,共有15个项目入围总决赛,最终斩获2金3银3铜,金奖数、奖牌总数、现场参赛数均创历史新高,实现了我校在该项全国顶尖赛事中的历史性跨越。

获奖名单
在闭幕式现场,校长吴明红院士看望获奖团队,代表学校向他们表示热烈祝贺。她指出,本届大赛获奖项目既有聚焦“卡脖子”技术的“顶天”型突破,如新一代半导体材料制备、高端装备智能控制等,也有扎根产业需求的“立地”式成果,涵盖新能源储能、生物医药转化等民生领域,充分彰显了福州大学博士后“敢闯敢试、善作善成”的创新创业风采。她强调,学校始终将教育科技人才一体化发展作为核心战略,通过搭建国家级科研平台、完善产学研协同机制、优化人才服务保障等举措,为博士后群体打造创新创造的沃土。未来,学校将进一步打通成果转化“最后一公里”,支持博士后在服务国家战略、赋能区域发展、解决“卡脖子”技术难题中实现更大价值。


校长吴明红院士看望我校参赛团队
学校高度重视本届博士后创新创业大赛。赛前,校长吴明红院士亲临现场看望参赛师生。她认真听取了各项目代表的汇报展示,详细了解备赛进展与难点问题,并围绕项目创新性打磨、竞争优势强化等关键环节,给予细致的指导建议。她勉励大家“以创新为笔、以实干为墨”,在赛场上充分展现福州大学人才的专业素养与创新精神。

看望慰问参赛师生

指导赛事准备工作
近年来,福州大学持续加强博士后工作,在招收与培养方面推出一系列改革举措,依托一流的科研环境、高水平平台和贴心服务支撑,吸引了海内外大批优秀博士后来校开展研究工作。学校将以全国博士后创新创业大赛为契机,持续激发博士后创新潜能,充分发挥他们在推动科技自立自强中的重要作用。
作为我国博士后领域规模最大、层次最高、覆盖面最广的标志性赛事,本届全国博士后创新创业大赛以“博创引领四十载、智汇赋能向未来”为主题,由人力资源社会保障部、福建省人民政府共同主办。大赛设置创新赛、创业赛、海外境外(“一带一路”)赛、揭榜领题赛四大组别,覆盖新一代信息技术与人工智能、高端装备制造与机器人、新能源与节能环保等七大赛道,共吸引全国8006个项目、3.6万名选手参赛,1700余个项目入围总决赛,经过激烈角逐比拼,共产生63个金奖、133个银奖、198个铜奖。(方昱婷)